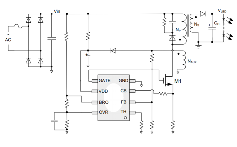
OCP8159是一款離線式LED照明控制器,具有高功率因數、低THD和高恒流(CC)精度。通過單級轉換器中的初級側控制,它可以實現隔離照明應用的低系統成本。它通過消除次級側反饋元件和光耦合器,顯著簡化了LED照明系統設計。使用專有的CC控制,系統可以實現高功率因數和恒定導通時間控制。準諧振(QR)操作和箝位頻率極大地提高了系統效率。采用先進的啟動技術,滿足啟動時間要求(< 0.5s)。恒定的輸出電流補償了變壓器電感變化的容差。OCP8159內置線路補償和負載補償,實現高精度恒流輸出控制。
PF>0.95 ,THD<10% ,外置過溫調節,具備EN 使能 ,可預設半功率輸出點
替代型號:LZC8650C 、OB3639X 、LC8680B

