
BP3337E is a high-precision primary feedback LED constant current control chip of single-stage APFC, which is suitable for the full range input voltage of 90Vac-277Vac. BP3337E chip adopts the control mechanism of fixed on time, which can realize high PF of power factor correction. The built-in THD optimization module further reduces THD. The switch works in critical conduction mode, which reduces switching loss and EMI and improves the utilization rate of transformer. BP3337E is packaged in DIP-7.Input 90-277Vac, high PF and low THD(PF>0.9,THD<15%) support double-winding Flyback topology, no need for auxiliary winding, high-precision current reference (+/-3%), excellent linearity, load regulation rate, critical conduction mode, low working current, VCC undervoltage locking, cycle-by-cycle limited current, open circuit/short circuit protection, overtemperature drop current support DIP-7 package.

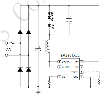
BP2861XJL is an external OVP buck LED constant current driver chip. The chip works in critical continuous mode of inductor current, and is suitable for non-isolated buck LED constant current power supply with full range of input voltage from 85 VAC to 265 VAC. ROVP pin of chip has Enable function, which is suitable for switching color matching and induction lamp application. BP2861XJL chip integrates 500V power switch, adopts gate demagnetization detection technology and high voltage JFET power supply technology, without VCC capacitor and starting resistor, which makes its peripheral devices simpler and saves peripheral cost and volume. BP2861XJL chip has built-in high-precision current sampling circuit and constant-current control technology to realize high-precision LED constant-current output and excellent line voltage adjustment rate. The chip works in the critical mode of inductance current, and the output current does not change with the change of inductance and LED working voltage, thus achieving excellent load regulation rate. BP2861XJL has multiple protection functions, including LED short-circuit protection, chip power supply under-voltage protection, external OVP, chip temperature overheating adjustment and so on. BP2861XJL is encapsulated by SOP7.
