
DC brushless fan lamp, with beautiful appearance, equipped with different colors and styles of fan blades and lighting, has the functions of lighting, cooling, decoration, etc. It can be used independently or as an auxiliary appliance of air conditioner, and can adjust air flow when used in conjunction with air conditioner, which is more suitable for human needs and feelings.
Compared with the traditional ceiling fan and ceiling fan lamp using AC motor, the fan lamp using DC brushless motor saves 30-40% energy, has a wider adjustable speed range, is more convenient to switch forward and backward, has softer wind speed, is quieter and has lower comprehensive cost.
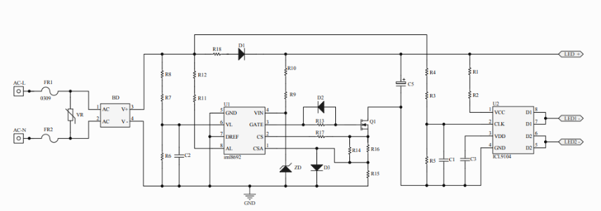
Jingfeng Mingyuan can provide a complete and cost-effective DC brushless fan lamp controller solution, including main control MCU, half-bridge driver, power device, main and auxiliary power supply IC and LED intelligent dimming IC. This issue brings you a low-voltage and cost-effective DC brushless fan lamp based on MCU Case.
