RM6601NDQ是一款高性能高可靠性準諧振電流控制型PWM開關控制芯片,全電壓范圍內待機功耗小于75mW,滿足六級能效標準。RM6601NDQ集成多種工作模式,最大支持130Khz工作頻率,在重載情況下,系統工作在QR模式,以降低開關損耗,同時結合PFM工作模式提高系統效率;RM6601NDQ采用專有驅動技術,直驅E-mode GaN FET;在輕載或空載情況下,系統工作在Burst Mode模式,有效去除音頻噪音,同時在該模式下,RM6601NDQ本身損耗極低,因此可以做到超低待機功耗。在任何模式下,都集成了特有抖頻工作模式,以改善EMI。RM6601NDQ同時集成了多種保護模式和補償電路,包括VCCOVP,內置OTP,外置OVP,欠壓鎖定(uvlo),逐周期過流保護0CP,過載保護(OLP),輸出肖特基短路保護等,并內置斜坡補償功能。
RM6602NDQ是一款內置650V GaNFET,高性能高可靠性電流控制型PWM開關控制芯片,全電壓范圍內待機功耗小于65mW,滿足六級能效標準,QR工作模式,提高產品效率及功率密度,改善產品EMI。RM6602NDQ集成多種工作模式,在重載情況下,系統工作在傳統的固頻130Khz的PWM模式下;在重載情況下,系統工作在QR模式,以降低開關損耗,同時結合PFM工作模式提高系統效率;RM6602NDQ采用專有的驅動技術,搭配高壓GaNFET功率器件改善EMI設計;在輕載或空載情況下,系統工作在Burst Mode模式,有效去除音頻噪音,同時在該模式下,RM6602NDQ本身損耗極低,因此可以做到超低待機功耗。在任何模式下,都集成了特有抖頻工作模式,以改善EMI。RM6602NDQ同時集成了多種保護模式和補償電路,包括VCCOVP,內置OTP,外置OVP,欠壓鎖定(uvlo),逐周期過流保護OCP,過載保護(OLP),輸出肖特基短路保護等,并內置斜坡補償。
RM6604NDQ是一款內置650V GaNFET,高性能高可靠性電流控制型PWM開關控制芯片,全電壓范圍內待機功耗小于65mW,滿足六級能效標準,QR工作模式,提高產品效率及功率密度,改善產品EMI。RM6604NDQ集成多種工作模式,最大支持130Khz工作頻率,在重載情況下,系統工作在QR模式,以降低開關損耗,同時結合PFM工作模式提高系統效率;RM6604NDQ采用專有驅動技術,直驅E-mode GaN FET;在輕載或空載情況下,系統工作在Burst Mode模式,有效去除音頻噪音,同時在該模式下,RM6604NDQ本身損耗極低,因此可以做到超低待機功耗。在任何模式下,都集成了特有抖頻工作模式,以改善EMI。RM6604NDQ同時集成了多種保護模式和補償電路,包括VCCOVP,內置OTP,外置OVP,欠壓鎖定(uvlo),逐周期過流保護OCP,過載保護(OLP),輸出肖特基短路保護等,并內置斜坡補償。
準諧振工作模式;
內置700V高壓啟動; 內置650V GaNFET;
支持最大130KHz工作頻率; 內置特有抖頻技術改善EMI;
Burst Mode去噪音;
低啟動電流(2uA),低工作電流; 集成斜坡補償;
集成輸入Brown out/in 功能; 外置OVP保護;
具有輸出肖特基短路保護;
內置OVP/OTP/OCP/OLPUVLO等多種保護。
應用領域 電源適配器 開放式電源 TV/機頂盒電源 PD快充電器

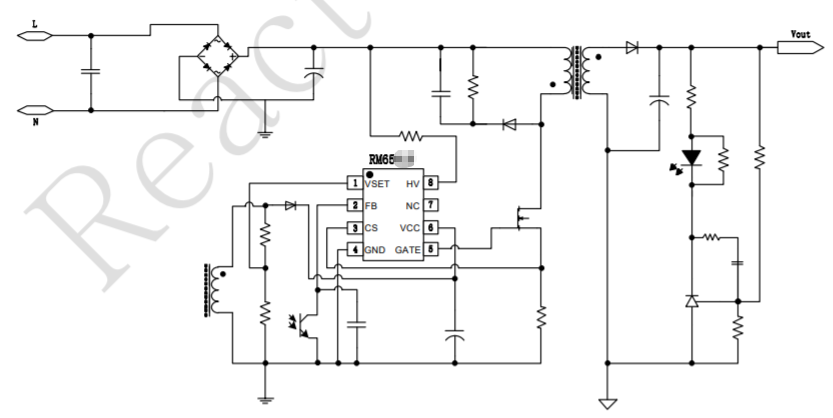
原理圖僅供參考 以規格書為準
| 產品型號 | 功能特點 | 典型功率 | 功率器件 | 最大頻率 | 封裝形式 |
|---|---|---|---|---|---|
| RM6514S | CCM/QR、六級能效標準 | 18W/24W | 內置MOS | 65kHz | SOP-7 |
| RM6515D | CCM/QR、六級能效標準 | 18W/24W | 內置MOS | 65kHz | DIP-7 |
| RM6517D | CCM/QR、六級能效標準 | 30W/36W | 內置MOS | 65kHz | DIP-7 |
| RM6510T | CCM/QR、六級能效標準 | 100W/100W | 外置MOS | 65kHz | SOT23-6 |
| RM6500SA | CCM/QR、六級能效標準 | 100W/100W | 外置MOS | 65kHz | SOP-8 |
| RM6522SA | 內置?壓MOS QR/?底開通模式 ?壓VCC | 15W/18W | 內置MOS | 100kHz | SOP-7 |
| RM6500S | CCM/QR、六級能效標準 | 100W/100W | 外置MOS | 65kHz | SOP-8 |
| RM6526D | 內置?壓MOS QR/?底開通模式 ?壓VCC | 25W/30W | 內置MOS | 100kHz | DIP-7 |
| RM6524D | 內置?壓MOS QR/?底開通模式 ?壓VCC | 20W/25W | 內置MOS | 100kHz | DIP-7 |
| RM6523D | 內置?壓MOS QR/?底開通模式 ?壓VCC | 18W/20W | 內置MOS | 100kHz | DIP-7 |
| RM6522D | 內置?壓MOS QR/?底開通模式 ?壓VCC | 12W/15W | 內置MOS | 100kHz | DIP-7 |
| RM6524SAL | 內置?壓MOS QR/?底開通模式 ?壓VCC | 20W/25W | 內置MOS | 65kHz | SOP-7 |
| RM6524SA | 內置?壓MOS QR/?底開通模式 ?壓VCC | 20W/25W | 內置MOS | 100kHz | SOP-7 |
| RM6523SAL | 內置?壓MOS QR/?底開通模式 ?壓VCC | 20W/25W | 內置MOS | 65kHz | SOP-7 |
| RM6523SAH | 內置?壓MOS QR/?底開通模式 ?壓VCC | 20W/25W | 內置MOS | 100kHz | SOP-7 |
| RM6523SA | 內置?壓MOS QR/?底開通模式 ?壓VCC | 20W/25W | 內置MOS | 100kHz | SOP-7 |
| RM6528NS | 內置?壓GaNFET QR/?底開通模式 | 20W/25W | 內置GaN | 100kHz | ESOP-8 |
| RM6524NDH | 內置?壓GaNFET QR/?底開通模式 | 45W/50W | 內置GaN | 100kHz | DFN8*8 |
| RM6524ND | 內置?壓GaNFET QR/?底開通模式 | 35W/45W | 內置GaN | 100kHz | DFN5*6 |
| RM6522ND | 內置?壓GaNFET QR/?底開通模式 | 60W/65W | 內置GaN | 100kHz | DFN8*8 |
| RM6520SDQ | ?壓啟動 ?壓VCC QR/?底開通模式 | 120W/120W | 外置MOS | 100kHz | SOP-8 |
| RM6520NDQ | ?壓啟動 ?壓VCC QR/?底開通模式 | 120W/120W | 外置GaN | 100kHz | SOP-8 |
| RM6520SL | ?壓VCC , QR/?底開通模式,六級能效標準 | 120W/120W | 外置MOS | 65kHz | SOP-8 |
| RM6520TN | ?壓VCC , QR/?底開通模式,六級能效標準 | 120W/120W | 外置GaN | 100kHz | SOT23-6 |
| RM6604NDQ | 高壓啟動,QR,內置高壓GaNFET,集成GaN驅動器,六級能效標準 | 36W/40W | 內置GaN | 130kHz | DFN5*6 |
| RM6602NDQ | 高壓啟動,QR,內置高壓GaNFET,集成GaN驅動器,六級能效標準 | 65W/70W | 內置GaN | 130kHz | DFN8*8 |
| RM6601NDQ | 高壓啟動,QR,集成GaN驅動器,六級能效標準 | 100W/100W | 外置GaN | 130kHz | SOP-8 |
| RM6520TL | ?壓VCC , QR/?底開通模式,六級能效標準 | 120W/120W | 外置MOS | 65kHz | SOT23-6 |
| RM6520T | ?壓VCC , QR/?底開通模式,六級能效標準 | 120W/120W | 外置MOS | 100kHz | SOT23-6 |
| RM6520S | ?壓VCC , QR/?底開通模式,六級能效標準 | 120W/120W | 外置MOS | 100KHZ | SOP-8 |