



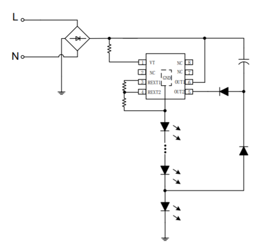
SM2098 是一款自適應輸入電壓變化的LED線性恒流控制芯片。芯片集成了700V高壓MOSFET,采用獨特創新的器件工藝技術,具有優越的抗雪崩擊穿及浪涌能力;提升系統應用可靠性。外圍可通過調節REXT電阻值對輸出電流進行調節;
特性
輸入電壓:100Vac~260Vac 127Vac/220Vac功率一致 PF>0.7 支持多芯片并聯應用 具有過溫調節功能 具有輸入過壓保護功能 線路簡單,
外圍BOM少 無需磁性器件輕松過EMI 封裝形式:ESOP8
應用領域 ? LED 球泡燈 ? LED 燈絲燈 ? 冰箱燈等多種照明應用

IC Name | Topology | IOUT Precision | IOUT.MAX | HV_MOSFET | BVDSS | Channel | Segment | Package |
|---|---|---|---|---|---|---|---|---|