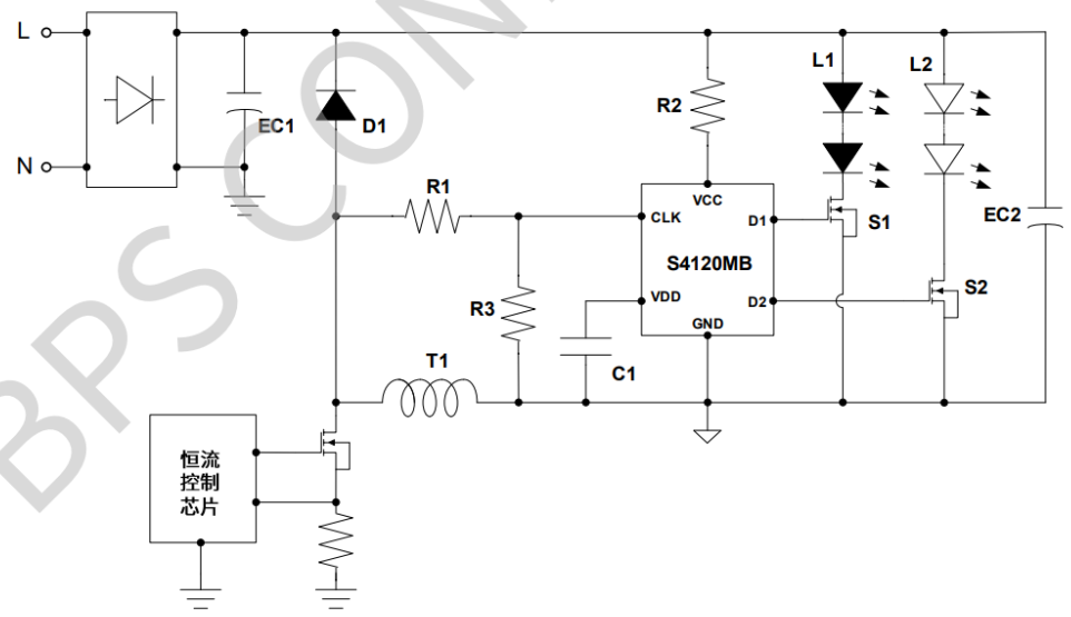
S4120MB是帶狀態記憶功能的開關調色溫控制器,內部設定狀態切換窗口時間 Tsw (典型值 6.4S),關燈時間小于狀態切換窗口時間開燈則切換到下一個色溫狀態;關燈時間超過狀態切換窗口時間芯片會記住關燈前的狀態,下次開燈時直接呈現關燈前的狀態,增加了使用的便利性。 S4120MB通過檢測脈沖信號來判斷開關機狀態,確保多個電源同時應用時的邏輯一致性,而且可以兼容 Flyback、Buck-Boost、Buck及線性等多種 LED 驅動方案。
優勢
三段開關調色溫:L1→L2→(L1+L2)/2 帶狀態記憶功能,使用更加便利 狀態存儲時間超過10年 開關次數可達10萬次以上(記憶功能正常) 外驅MOS管或晶閘管,用于大電流開關調色 1S內開關兩次復位 狀態切換窗口時間內部計時6.4S 內置限壓電路,適用寬功率范圍 兼容隔離、非隔離、高 PF 及線性等多種應用方案
應用領域
開關調色溫的LED電源

| 產品型號 | 封裝 | 功率管 | 最大電流/功率 | 復位時間 | 功率段調整 |
| S4422B | SOT23-5 | 3Ω / 40V | 260mA/3~7W | 內置12S | A->B->(A+B)/2 |
| S4525S | SOP8 | 0.6A 400V SCR | 260mA/50W | 內置11S | A->B->(A+B)/2 |
| S5542SP | SOP8 | 16Ω / 500V | 120mA/3~7W | 內置12S | A->B->(A+B)/2 |
| S4523B | SOT23-5 | / | 不限 No limit | 內置12S | A->B->A+B |
| S4523RB | SOT23-5 | / | 不限 No limit | 內置6S | A+B->A->B |
| BP5823CH | HSOP7 | / | 3~9W | 內置7S | 邏輯可調 |
| BP5828CJ | ESOP-8 | / | 3~9W | 內置7S | 邏輯可調 |
| BP5828CH | ESOP-8 | / | 379W | 內置7S | B->A->(A+B)/2 |
| S4120MB | SOT23-6 | 外置MOS管/SCR | 不限 | 1S開關2次 | A->B->(A+B)/2 |
| S4225MB | SOP8 | 1A 400V SCR | 300mA | 1S開關2次 | A->B->(A+B)/2 |
| S4226MB | SOP8 | 1A 400V SCR | 300mA | 10S開關7次 | A->(A+B)/2->B |
| S4512MB | SOP8 | 0.8A 400V SCR | 260mA | 10S開關7次 | A->B->(A+B)/2 |
| S4165M | SOT23-6 | / | / | 1S開關2次 | 100%->50%->12% |
| S4723MB | SOP8 | 外置MOS管/SCR | / | 1S開關2次 | A->B->C |
| S4223MD | SOT23-6 | / | / | 1S開關2次 | A->B->A+B |