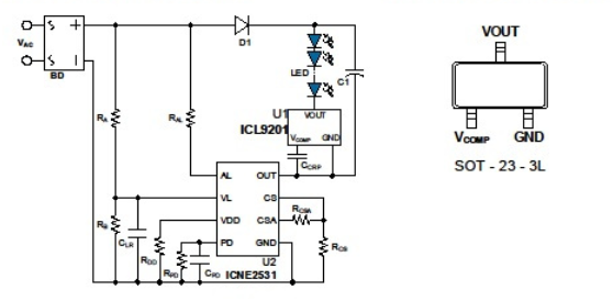
ICL9201 is a current ripple remover in series to the LED string for removing the current ripple introduced by the AC/DC constant current LED driver with simple peripherals and low system BOM cost. The...
ICL9201 is a current ripple remover in series to the LED string for removing the current ripple introduced by the AC/DC constant current LED driver with simple peripherals and low system BOM cost. The ICL8201 provides excellent ripple removing performance in the whole output current range and excellent system dynamic responding speed in the fast dimming.
